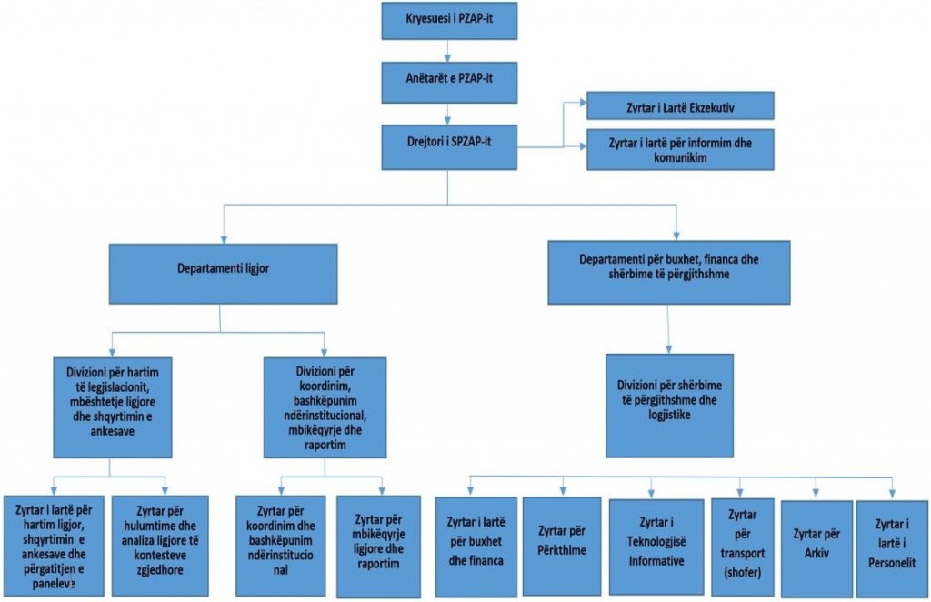
Ballina / Organogrami
PZAP
Rr. „Migjeni", Ndërtesa e ish Bankës së Lubljanës, kati i parë
10000 Prishtinë
Tel: 038 200 81 209
Email: info@pzap-ks.org